Nature Medicine:跳出体重误区:多组学揭示肥胖的代谢异质性与菌群关联
通过脂肪组织-微生物组相互作用实现代谢性肥胖的多组学定义
2026年1月,瑞典哥德堡大学等单位的相关研究人员在《Nature Medicine》 (IF:50.0)上发表了题为“Multi-omic definition of metabolic obesity through adipose tissue–microbiome interactions”的研究论文,推动了肥胖症的精准表型分析,阐明了器官间与生物体间的疾病通路,并有望实现超越体重指数(BMI)阈值定义的更早期、更精准的干预措施。

亮点概述:
- 基于多组学数据构建了代谢组学肥胖指标(metBMI),该指标能捕捉跨器官系统中脂肪组织相关功能障碍。
- metBMI超预期者患脂肪肝、糖尿病、严重内脏脂肪堆积与衰竭、胰岛素抵抗、高胰岛素血症及炎症的风险高出2-5倍,且在减肥手术组中减重效果降低30%。
- metBMI与肠道菌群多样性下降、结构紊乱及功能失调密切相关,并通过脂质、氨基酸等代谢物形成宿主-微生物组的双向调控轴。
- 研究筛选出66种核心代谢物组合,与微生物组共变且保留关键解释力。
研究背景:
肥胖越来越被认为是一种慢性、多因素和渐进性疾病,其成因在于脂肪过度堆积,并导致组织、器官乃至全身功能失调。肥胖不仅是2型糖尿病(T2D)的首要诱因,也是心血管代谢疾病发病率与死亡率的重要因素。然而,当前诊断仍依赖BMI,这种替代指标对个体心脏代谢风险的捕捉能力有限。事实上,20%-30%的T2D患者并不符合BMI定义的肥胖标准,而且全球大量与BMI异常相关的心血管死亡病例发生在低于肥胖阈值的人群中。这促使医学界呼吁完善诊断标准,以避免BMI未能识别的高危人群出现治疗不足的情况。
研究人员基于1408名糖耐量受损高危个体(无心血管疾病或T2D)的横断面队列,通过利用十倍交叉验证的嵌套脊回归优化模型正则化,训练了BMI、腰臀比(WHR)、腰围和计算机断层扫描衍生的内脏脂肪组织(VAT)和皮下脂肪组织(SAT)区域的预测模型。模型基于单一组学层级构建,包括循环代谢物(n =1,190)、蛋白质(n =1,462)、微生物组特征(如肠道细菌物种的宏基因组组装基因组(MAGs)(n =2,820))、肠道微生物模块(GMMs)(n =117)、京都基因与基因组百科全书(KEGG)同源基因(n =11,411,对应384条通路)以及膳食变量(含膳食指数、宏量/微量营养素摄入及食物类别),并进一步整合为多组学联合模型(n =5420,涵盖代谢组、蛋白质组、宏基因组及膳食数据)。对于BMI,代谢物解释的变异量几乎是MAGs的两倍,表明代谢组更能反映广泛的肥胖相关过程。代谢物预测的BMI与腰围、VAT及SAT面积等真实测量值的相关性显著强于蛋白质组、饮食甚至多组学联合模型推导的BMI。
为提高模型简约性并解决共线性问题,研究人员采用与BMI关联最密切的267种代谢物训练岭回归模型,所得metBMI与测量BMI高度相关。为确认BMI谱系中肥胖的代谢特征,研究人员提取了每位参与者的metBMI残差值,并针对年龄、性别和BMI进行校正。残差值异常偏高(>+2.5)或偏低(<−2.5)的个体分别归类为高代谢BMI组(HmetBMI)和低代谢BMI组(LmetBMI),各占队列约10%。两组呈现显著不同的代谢组学谱系。LmetBMI个体聚类于正常体重人群,而HmetBMI个体聚类于肥胖人群。HmetBMI组个体呈现代谢功能障碍特征,包括更高的WHR,更严重的VAT及萎缩程度,升高的甘油三酯、胰岛素抵抗、炎症指标,更差的抗炎饮食依从性及肠道微生物基因丰富度降低。这些模式在不同性别和BMI分级中均保持一致,表明metBMI能捕捉独立于体型大小的代谢风险。这些发现在独立的瑞典心肺生物影像研究(SCAPIS)队列(n =466)中也得到验证,其中metBMI与BMI仍呈强相关。

MetBMI与不同的代谢组实体和临床表型相对应
为评估metBMI的预测价值,研究人员采用经年龄和性别校正的逻辑回归模型,在SCAPIS队列中测试其对六种心血管代谢结果的分类能力。针对每种结果比较三种模型:仅含BMI的模型、仅含metBMI的模型,以及包含两者的嵌套模型。metBMI在预测代谢综合征(MetS)、代谢功能障碍相关脂肪性肝病(MASLD)、空腹与餐后葡萄糖耐量双重异常以及筛查发现的T2D方面表现出最强预测能力。嵌套模型相较于仅使用BMI的模型显示出显著改善的拟合度,表明metBMI能捕捉额外疾病信号。在一项独立的减肥手术队列中(n =75),基线metBMI残差与12个月时的BMI降低程度呈负相关。正如预期的那样,BMI越高,绝对BMI损失越大。这些发现强调了BMI和metBMI之间的分离:BMI越高预示着体重减轻越多,而metBMI残差越高则预示着干预反应越差,表明metBMI能捕捉BMI未能反映的且对干预产生代谢抵抗的特性。接着研究人员评估了metBMI残差与代谢指标、人体测量数据及组学数据的关联性,发现MetBMI残差与反映脂肪组织质量的指标关联最强,且比BMI更能反映胰岛素抵抗和β细胞功能失调。在分子层面,metBMI残差与一系列疾病相关的代谢物变化模式一致,包括与胰岛素抵抗及心血管代谢疾病呈正相关的类固醇代谢物、支链氨基酸及谷氨酸/谷氨酰胺失衡,以及与代谢健康呈负相关的磷脂酰胆碱、乙酰肉碱、肠道及饮食来源的胡萝卜素二醇类物质以及肉桂酰甘氨酸。

MetBMI及其残差与更高的疾病发生风险、干预措施获益降低以及一致的分子表型相关
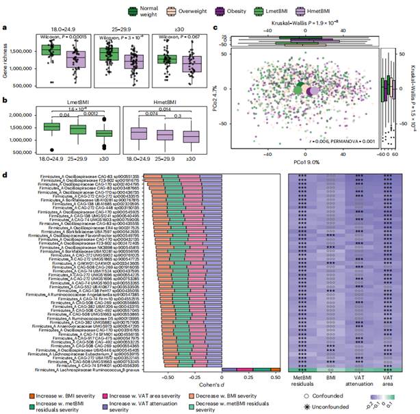
鉴于宿主代谢与肠道微生物群之间的关联,研究人员探讨了metBMI及其残差与肠道微生物群多样性、生态结构、组成及功能的关系。metBMI及其残差与基因丰富度的负相关性显著强于BMI,表明代谢性肥胖会加速微生物群多样性丧失。除基因丰富度外,HmetBMI组与LmetBMI组呈现截然不同的微生物群落结构。主坐标分析显示HmetBMI组与肥胖、LmetBMI组与正常体重存在清晰的组成分离与聚类,与代谢组学模式一致。网络分析表明,这些差异延伸至生态序列层面。研究人员观察到两个聚类间相似性较低,且LmetBMI组呈现更密集、更模块化的菌群结构,其特征向量中心性显著更高,表明以克里斯滕森菌科和史氏甲烷短杆菌作为枢纽节点。HmetBMI网络结构更为稀疏,且围绕代谢功能障碍相关分类群形成中心,这些分类群与健康相关分类群呈现更多负向交互作用。此外,在与其他肥胖指标共有的104个物种中,100个主要由metBMI残差驱动,其中瘤胃球菌是唯一在所有特征中富集且与葡萄糖耐量受损及甘油三酯-葡萄糖(TyG)指数相关的物种。

MetBMI组别对应不同的肠道微生物组状态,并与其他肥胖指标存在共享菌种
肠道细菌对循环代谢组产生显著影响,这在本研究以及SCAPIS研究中均得到验证。研究人员通过在10次重采样中应用递归特征消除(RFE)和LASSO方法,筛选出66种最能表征metBMI残差的代谢物,构建了具有临床可行性的特征集。其中61种代谢物的变异量主要由微生物物种而非饮食或宿主基因决定。基于metBMI残差特异性菌种与选定代谢物间的关联性,研究人员通过微生物群落物种、代谢物与临床特征间的双向中介分析,探究细菌如何影响宿主表型。在116条由代谢物介导的微生物组-表型通路中,颤螺菌科及克里斯滕森菌科通过抗炎及脂质代谢物发挥保护作用。例如,1-(1-烯基棕榈酰)-2-亚油酰-GPC(P-16:0/18:2)介导了颤螺菌科对内脏脂肪减少的影响,改善了循环脂质谱并降低了metBMI。同样,与微生物多样性相关的代谢物肉桂酰甘氨酸、胡萝卜素二醇及棕榈酰鞘磷脂(d18:1/16:0),将多种梭菌属,克里斯滕森菌科及微生物群系中参与丁酸合成的赖氨酸降解通路关联起来,可降低WHR、改善胰岛素敏感性并减少肝脏脂肪。相反,与更高脂肪指标和metBMI残差相关的细菌物种(如瘤胃球菌及耐氧/口腔菌)通过耗竭这些保护性代谢物发挥作用,研究表明这些代谢物在心血管代谢疾病加剧时会减少。

通过微生物组代谢物预测及中介分析揭示了细菌物种、代谢物与宿主表型之间的关联性
综上所述,该研究证明了metBMI及其残差捕获了BMI谱中肥胖的代谢特征,这些发现界定了一种脂肪组织相关、微生物组联结的代谢特征,该特征在分层心代谢风险及指导精准干预方面优于BMI指标。

